
炒股就看金麒麟分析师研报,权威,专业,及时,全面,助您挖掘潜力主题机会!
一、坚定多头思维
经历6月下旬以来的持续上涨,本周后半周市场波动放大、指数有所回落,也引发了部分投资者做多情绪的动摇。
对此我们认为,不必因为短期行情的休整就改变对本轮大行情趋势的基本判断。当前时点,搞清楚市场“前期为什么涨”、“近期为什么调整”、“支撑本轮行情的核心逻辑是否出现变化”,才是决定我们做出后续判断和投资决策的关键。
首先,此前市场为什么涨?本轮市场的上涨并不在于宏观经济预期的上修,背后更重要的是政策托底下,新动能的持续显现,带动市场信心活化、增量资金入市不断形成合力。我们此前提示,本轮市场上涨并不由国内经济预期上修带动,更重要的是在宏观经济和市场的底线思维明确下,AI、军工、创新药等新动能亮点的不断涌现带动市场信心活化,从而对“反内卷”、雅下水电站等有利于经济远景叙事的政策作积极反应,增量资金入市不断形成合力,市场主线由“科技成长产业趋势”扩散至“低估值周期修复”等更广泛的领域,带动市场上涨加速。
其次,近期市场为什么调整?更多在于连续上涨之后,市场需要一个阶段性休整的窗口,近期国内外政策的落地只是提供了一个契机。其实此前市场对于本轮政策定力较强、美联储7月不降息早已有充分预期,只是近期连续上涨之后,短期畏高情绪放大了政策落地后的市场波动。此外,特朗普新一轮对等关税落地引发全球风险资产下跌,也是拖累国内市场下跌的重要原因。

最后,支撑本轮行情的核心逻辑是否出现变化?我们认为,支撑此前市场上涨的三个核心逻辑:政策底线思维、新动能亮点涌现、增量资金入市,均未出现任何变化。
第一,无论是宏观政策还是资本市场政策,“底线思维”依然是未来的主基调。宏观政策方面,7月政治局会议依然延续此前“底线思维”的定调,强调“保持连续性稳定性,增强灵活性预见性”、“持续发力、适时加力”。对于本轮宏观政策而言,“超常规”不可能成为常态、也暂无必要,“底线思维”才是对于资本市场最重要的表态。资本市场政策方面,强调“增强国内资本市场的吸引力和包容性,巩固资本市场回稳向好势头”。提振股市已经成为本轮稳增长政策的重要抓手,资本市场的地位的战略性抬升,是本轮行情支撑的最重要逻辑之一。
第二,新动能显现对于资本市场微观线索的支撑仍在延续。本周市场下跌主要由“反内卷”主线情绪消化拖累,TMT、创新药、机械设备等科技成长板块跌幅较小,背后反映的是新动能的景气优势支撑。

第三,以“居民存款搬家”为代表的增量资金入市方兴未艾,将成为本轮行情的重要驱动。我们此前反复强调,只要方向反转,市场并不缺钱,此前的一轮上涨应该让市场对此有了更深的体会。往后看,增量资金依然源源不断,尤其是国内居民财富向股市新一轮再配置的趋势才刚刚开始:历史上看,居民存款与股票总市值之比在1.1至2.0区间,截至6月仍在1.8的历史高位。低利率时代下,居民财富向股市再配置是大趋势,中国资产有望迎来源源不断的增量资金浇灌。

因此,支撑本轮行情的核心逻辑依然未被破坏,短期扰动带来的震荡、休整的意义在于,在消化此前的涨幅、让市场的情绪得以平复的同时,更加是一个让市场理顺思路、让中长期主线在震荡中逐渐浮现的过程,有利于行情中长期的发展。
并且,后续依然有较多提振市场信心的潜在催化,新一轮行情随时可能启动。无论是8月GPT5发布等产业趋势的催化、中美贸易商谈情况的落地,以及可能的“反内卷”政策的进一步部署、9月美联储的降息,还是9月3日大阅兵、10月“五年规划”会议等支撑国内中长期的宏大叙事,当前市场对于有利于风险偏好的政策和事件反应愈发积极,这些重要事件很可能就是新一轮股市向上的信号。
配置上,短期沿着阻力最小的方向,布局低位成长主线,同时择机把握“反内卷”政策导向下的长期机会,并随时做好新一轮向上行情的准备。
二、布局低位成长
(一)军工:国家战略部署受益品种,“五年计划”、全球军贸市场打开基本面改善长逻辑
首先,当前军工板块拥挤度仍在中等水平,是成长主线中位置合适、值得配置的细分领域。

其次,作为国家战略部署受益品种,军工板块在未来一段时间有望受到阅兵+“五年规划”会议的双重催化:
一方面,参考历史经验,阅兵等事件将对军工行情构成重要催化。阅兵作为展示国家军事实力的重要时刻,是推动军工板块上涨的重要催化剂。回顾2015年9月3日的世界反法西斯战争胜利70周年大阅兵,7月9日起军工板块行情就开始反映阅兵事件的预期,至8月17日区间收益为78%,相对全A超额收益45%。未来一段时间,军工板块或处于事件催化的上涨预期之中。

另一方面,即将召开的“五年规划”会议也有望对军工板块行情构成较大提振。回顾2000年以来五次五中全会召开前20个交易日各一级行业表现,军工板块作为与国家战略部署密切相关的行业,无论是胜率还是涨幅中位数均在各一级行业排名第一。因此,10月即将召开的四中全会也对于军工板块做多情绪有所支撑。

最后,对内“五年计划”交界节点叠加对外全球竞争力提升,军工行业新一轮订单释放的预期正在增强,是本轮军工基本面持续改善的长期逻辑支撑:
对内,军工作为强计划性行业,五年规划对于行业景气和市场预期有着重要影响。参考历史经验,从五年规划启动编制,到正式落地的第一年,军工行业的超额收益通常较为明显。今年作为“十四五”收官之年,同时是“十五五”筹备之年,随着军队建设“十四五”规划执行已进入能力集成交付关键期、叠加“十五五”规划编制推进、落地,行业未来三到五年的发展指引将逐渐清晰,前期积压的下游需求有望迎来大幅释放。随着新一轮订单周期开启,有望推动行业整体景气复苏。

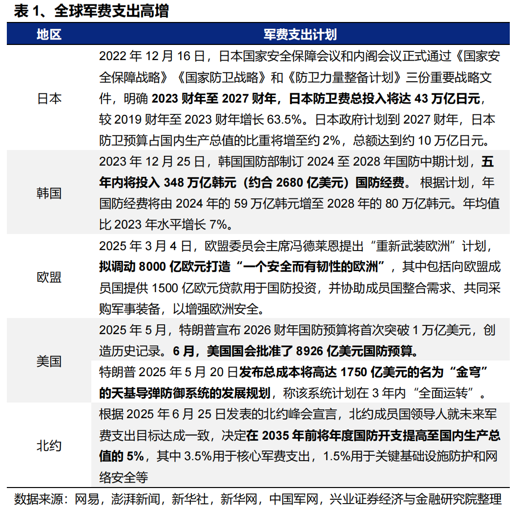
对外,当前世界面临百年未有之大变局,全球军备竞赛拉开帷幕。随着我国武器在世界持续展现强大竞争力,中国在国际军贸中的市场空间有望进一步打开。2月以来,特朗普政府关税战升级,印巴、中东等全球地缘政治紧张局势加剧,各国政府均在提高对国家安全的重视程度,全球军备竞赛序幕正在拉开。随着去年末我国六代机亮相、3月我国军舰绕澳大利亚环行展示,到二季度的台海联合演练、歼10CE在印巴冲突中大放光彩,中国武器持续展现全球竞争力。地缘冲突背景下国家安全牵引长期军贸需求,中国在国际军贸中的市场空间有望进一步打开。

(二)AI:重视向国产算力和中下游应用的扩散机会
6月以来,AI板块凭借景气优势和风险偏好支撑持续跑赢全A,但从滚动收益差、成交占比、拥挤度等指标来看,板块尚未来到过热区间:
滚动收益差看,随着近期市场整体上涨,TMT与全A 滚动40日收益差仍维持在5%附近,尚未升至10%以上的过热区间。
成交占比看,近期周期板块表现更强,当前TMT成交占比已下降至30%以下,距离历史上40%-45%的过热区间仍有距离,尚未发出过热信号。
拥挤度看,当前多数领域拥挤度仍处于偏中等水平,包括上游算力(AI芯片、IDC、GPU、液冷服务器)、中游软件服务(办公软件、基础及通用软件、操作系统、工业软件、SASS、AIAgent等)、下游应用(游戏、无人驾驶、人形机器人、智慧医疗等)。



不过,板块内部已经出现两个明显的分化。一方面,上游算力硬件开始跑赢中游软件服务&下游端侧应用;另一方面,上游算力硬件内部,以光模块、PCB为代表的北美算力链大幅跑赢芯片等国产算力链。


因此,在板块整体位置不高,但内部已经出现较为明显分化的背景下,后续重点还是在产业链内部找到有相对性价比的方向。AI、TMT板块本身是一个市值占比超过20%,涵盖上游算力硬件、中游软件服务以及下游应用的庞大产业链条。阶段性可能出现局部“过热”,但依然可以找到相对有性价比的方向。因此在AI投资中,我们不仅要判断大的产业趋势和主线方向,更有意义的是做好板块内部的择时轮动以及细分行业比较。

我们认为,从股价位置、海外映射、政策支持、事件催化等多个维度看,后续AI板块内部应重视向国产算力和中下游软件应用的扩散机会:
首先,股价位置看,6月以来PCB、光模块等北美算力链已经相对于产业链其他方向积累了较大超额涨幅。

其次,海外映射看,微软、META最新业绩再次印证AI应用商业化加速,近期海外AI中下游软件应用已开始跑赢上游算力,有望对国内形成映射。国内AI上游与中下游的轮动受海外映射影响较大,例如去年四季度,随着AppLovin、Palantir、SoundHound AI等中下游公司的业绩开始兑现,盈利验证下海外AI行情的交易主线开始向中下游切换,由此也带来国内AI行情向中下游的扩散。而今年6月以来的北美算力链行情,除了板块自身景气优势外,海外算力持续跑赢带来的映射也是重要因素。
7月中旬以来,海外AI中下游重新开始跑赢上游,近期微软、META的最新业绩再次印证AI应用商业化加速:AI赋能微软云业务收入超预期高增,FY2025Q4单季度微软云收入同比+27%;AI智能推荐算法拉动META广告业务量价齐升,25Q2广告收入同比+21%,其中广告数量同比+11%、单广告均价同比+9%。北美科技巨头的超预期业绩,再次印证通过AI赋能业务增长的有效性,近期已对部分国内AI软件应用商的股价形成映射。后续随着更多北美AI大厂发布业绩,有望进一步增强市场对AI应用商业化的信心。

第三,政策层面鼓励人工智能商业化规模化应用,国内AI商业化进程有望提速,行情从上游扩散至中下游是大趋势。7月31日,国务院常务会议审核通过《关于深入实施“人工智能+”行动的意见》。从去年政府工作报告的“开展”,到今年政府工作报告的“持续推进”,到本次的“深入实施”,国家层面对人工智能赋能经济社会发展各领域的重视程度日益提升。相比上一轮“互联网+”,AI对于大多数行业的赋能仍在早期,随着DeepSeek带动AI平权推进,叠加国家政策层面高度支持,国内AI商业化进程有望持续提速,带动行情从上游扩散至中下游。

借鉴海外AI发展经验,AI+模式有望率先跑通、应用有望率先落地的领域主要集中在云服务、ERP企业管理系统、客户管理SaaS、金融自动化软件、数据分析、电商平台、广告平台等To-B端领域,以及教育、社交平台、游戏、医疗、语音等To-C端领域。

第四,从后续催化的角度看,随着业绩披露期过后,科技板块对即期业绩的关注度减弱、开始定价中长期产业趋势,叠加近期H20芯片限制放开、Kimi和阿里等新模型发布、2025世界人工智能大会、8月GPT5发布等事件边际催化,也为AI行情向国产算力和中下游应用扩散提供更好的契机:
国产算力方面,国内互联网厂商资本开支增长仍是长期趋势,随着近期H20芯片限制再度放开,叠加三季度英伟达对华新卡B30有望完成市场导入,前期市场对互联网厂商的资本开支担忧有望持续减弱,叠加下半年燧原科技、壁仞科技等国产芯片企业有望上市的催化,国产替代逻辑下产业链确定性仍强。
应用方面,近期Kimi K2、阿里通义Qwen3等新模型的发布表明国内大模型仍在快速迭代,而H20芯片放开、大厂重新加大对AI的投入后,国内AI应用的进展也有望进一步提速。此外,三季度中下游具备多重潜在催化,包括GPT-5、DeepSeek R2等大模型的进展,Meta在9月即将发布的AR眼镜等,都有望为AI应用和端侧带来新的催化。
(三)“反内卷”:仍是值得重视的中长期主线,三个维度把握长期逻辑
上周周报我们提示,随着政策主线地位提升、叠加当前市场已进行了一轮主线内部的扩散,各个细分方向已经有了较为充分的定价,当前对于“反内卷”主线的配置将转向长期逻辑。
7月政治局会议看,“反内卷”仍将是后续深化改革的重点主线,但政策的表述不及此前市场最乐观的预期。我们认为,无论是我国当前所处的经济转型期,还是地产周期的不同,都决定了16-17年“一刀切”式的产能压减政策或难以适配,产能去化的斜率或较上一轮更为平缓,配合需求侧呵护徐徐展开。本轮“反内卷”的核心并不在于去产能,而是要打破“以价换量”的负向循环,引导行业回归正常的产能周期螺旋中。
因此,本轮“反内卷”政策的部署,无论是对于国内价格下行周期、还是顺周期板块远景盈利和估值的改善,都是值得重视的中长期逻辑。这也决定了,“反内卷”并不是一个短暂的主题炒作,而是一个将长时期伴随中国经济发展的长期主线,短期情绪消化过后,仍是值得重视的中长期主线。

配置上,我们从参与反内卷的迫切性(亏损企业数量占比&利息保障倍数)、反内卷执行的持续性(集中度变化趋势&国有企业数量占比),以及产能去化的阻力(政府补助力度变化趋势&扩张性资本开支强度)等三个维度分析哪些行业具备更好的反内卷基础。
在反内卷涉及的重点行业中,普钢、玻璃玻纤、钛白粉、新能源链(硅料硅片、光伏电池组件、锂电专用设备)当前企业盈利状况和资本开支均处在历史低位,参与反内卷意愿较强,后续有望看到行业做出积极变化。其中,钢铁板块国企占比较高、去产能阻力较小,后续如有进一步的政策下达,或是反内卷实施较为顺畅的行业之一。
风险提示
]article_adlist-->经济数据波动,政策宽松低于预期,美联储降息不及预期等
证券研究报告:《坚定多头思维,布局低位成长》
对外发布时间:2025年8月3日
报告发布机构:兴业证券股份有限公司(已获中国证监会许可的证券投资咨询业务资格)
本报告分析师 :张启尧 SAC执业证书编号:S0190521080005
胡思雨 SAC执业证书编号:S0190521110003
程鲁尧 SAC执业证书编号:S0190521120004
张勋 SAC执业证书编号:S0190520070004
吴峰 SAC执业证书编号:S0190510120002
杨震宇 SAC执业证书编号:S0190520120002
]article_adlist-->推荐阅读 ]article_adlist-->壹“反内卷”的三种路径及必要条件
贰
8月有哪些值得关注的“日历效应”?
叁
基金经理们如何看十大问题?
肆
主线共识正在凝聚
伍
港股财务分析与选股框架
]article_adlist-->
]article_adlist-->
]article_adlist-->
兴业证券股份有限公司经中国证券监督管理委员会批准,已具备证券投资咨询业务资格。
本报告仅供兴业证券股份有限公司(以下简称“本公司)的客户使用,本公司不会因接收人收到本报告而视其为客户。本报告中的信息、意见等均仅供客户参考,不构成所述证券买卖的出价或征价邀请或要约。该等信息、意见并未考虑到获取本报告人员的具体投资目的、财务状况以及特定需求,在任何时候均不构成对任何人的个人推荐。客户应当对本报告中的信息和意见进行独立评估、并应同时考量各自的投资目的、财务状况和特定需求,必要时就法律、商业、财务、税收等方面咨询专家的意见。对依据或者使用本报告所造成的一切后果、本公司及/或其关联人员均不承担任何法律责任。
本报告所载资料的来源被认为是可靠的,但本公司不保证其准确性或完整性,也不保证所包含的信息和建议不会发生任何变更。本公司并不对使用本报告所包含的材料产生的任何直接或间接损失或与此相关的其他任何损失承担任何责任。
本报告所载的资料、意见及推测仅反映本公司于发布本报告当日的判断,本报告所指的证券或投资标的的价格、价值及投资收入可升可跌,过往表现不应作为日后的表现依据:在不同时期,本公司可发出与本报告所载资料,意见及推测不一致的报告,本公司不保证本报告所含信息保持在最新状态。同时,本公司对本报告所含信息可在不发出通知的情形下做出修改,投资者应当自行关注相应的更新或修改。
除非另行说明,本报告中所引用的关于业绩的数据代表过往表现。过往的业绩表现亦不应作为日后回报的预示。我们不承诺也不保证,任何所预示的回报会得以实现。分析中所做的回报预测可能是基于相应的假设。任何假设的变化可能会显著地影响所预测的回报。
本公司的销售人员、交易人员以及其他专业人士可能会依据不同假设和标准、采用不同的分析方法而口头或书面发表与本报告意见及建议不一致的市场评论和/或交易观点。本公司没有将此意见及建议向报告所有接收者进行更新的义务。本公司的资产管理部门、自营部门以及其他投资业务部门可能独立做出与本报告中的意见或建议不一致的投资决策。
本报告的版权归本公司所有。本公司对本报告保留一切权利。除非另有书面显示,否则本报告中的所有材料的版权均属本公司。未经本公司事先书面授权,本报告的任何部分均不得以任何方式制作任何形式的拷贝、复印件或复制品,或再次分发给任何其他人,或以任何侵犯本公司版权的其他方式使用。未经授权的转载,本公司不承担任何转载责任。
在法律许可的情况下,兴业证券股份有限公司可能会持有本报告中提及公司所发行的证券头寸并进行交易,也可能为这些公司提供或争取提供投资银行业务服务:因此、投资者应当考虑到兴业证券股份有限公司及/或其相关人员可能存在影响本报告观点客观性的潜在利益冲突。投资者请勿将本报告视为投资或其他决定的唯一信赖依据。
投资评级说明
报告中投资建议所涉及的评级分为股票评级和行业评级(另有说明的除外)。评级标准为报告发布日后的12个月内公司股价(或行业指数)相对同期相关证券市场代表性指数的涨跌幅,其中:沪深两市以沪深300指数为基准;北交所市场以北证50指数为基准;新三板市场以三板成指为基准;香港市场以恒生指数为基准;美国市场以标普500或纳斯达克综合指数为基准。
行业评级:推荐-相对表现优于同期相关证券市场代表性指数;中性-相对表现与同期相关证券市场代表性指数持平;回避-相对表现弱于同期相关证券市场代表性指数。
股票评级:买入-相对同期相关证券市场代表性指数涨幅大于15%;增持-相对同期相关证券市场代表性指数涨幅在5%~15%之间;中性-相对同期相关证券市场代表性指数涨幅在-5%~5%之间;减持-相对同期相关证券市场代表性指数涨幅小于-5%;无评级-由于我们无法获取必要的资料,或者公司面临无法预见结果的重大不确定性事件,或者其他原因,致使我们无法给出明确的投资评级。
]article_adlist-->免责声明市场有风险,投资需谨慎。本平台所载内容和意见仅供参考,不构成对任何人的投资建议(专家、嘉宾或其他兴业证券股份有限公司以外的人士的演讲、交流或会议纪要等仅代表其本人或其所在机构之观点),亦不构成任何保证,接收人不应单纯依靠本资料的信息而取代自身的独立判断,应自主做出投资决策并自行承担风险。根据《证券期货投资者适当性管理办法》,本平台内容仅供兴业证券股份有限公司客户中的专业投资者使用,若您井非专业投资者,为保证服务质量、控制投资风险,请勿订阅或转载本平台中的信息,本资料难以设置访问权限,若给您造成不便,还请见谅。在任何情况下,作者及作者所在团队、兴业证券股份有限公司不对任何人因使用本平台中的任何内容所引致的任何损失负任何责任本平台肯在沟通研究信息,交流研究经验,不是兴业证券股份有限公司研究报告的发布平台,所发布观点不代表兴业证券股份有限公司观点.任何完整的研究观点应以兴业证券股份有限公司正式发布的报告为准。
本平台所载内容仅反映作者于发出完整报告当日或发布本平台内容当曰的判断,可随时更改且不予通告、本平台所载内容不构成对具体证券在具体价位、具体时点、具体市场表现的判断或投资建议,不能够等同于指导具体投资的操作性意见。
]article_adlist-->
海量资讯、精准解读,尽在新浪财经APP
铁牛配资提示:文章来自网络,不代表本站观点。